本文从膜法工艺在垃圾渗滤液处理过程中的主要功能出发,结合本人在垃圾渗滤液项目中遇到的两个反渗透项目典型故障案例的实际情况进行了介绍,提出了垃圾渗滤液项目目前遇到的主要问题,并针对问题提出了改善方法。
01 垃圾渗滤液危害与膜法垃圾渗滤液处理特点
垃圾渗滤液具有高浓度有毒有害物质,成分复杂,有机物含量高,水质和水量波动大,处理困难等特点,其对环境危害很大。目前主要处理垃圾渗滤液的方法有:并入城市污水厂处理、垃圾填埋场循环处理、到垃圾焚烧发电厂焚烧,废渣再处理等。膜法工艺由于其设备简单,操作方便,出水水质较好等特点,在垃圾渗滤液处理过程中得到越来越多的应用。
02 常见膜法处理工艺简介
目前常见的膜法垃圾渗滤液处理工艺主要为:生化法(A/O或A2/O)+MBR/管式超滤+纳滤+反渗透(+DTRO)。在常见的膜法垃圾渗滤液处理工艺中,各工艺的主要功能如下:
①非膜法工艺(如传统的生化法或一些厌氧/好氧反应器等)通常做为膜法工艺的预处理工艺;
②MBR:MBR工艺是整个垃圾渗滤液处理系统的核心,是脱除垃圾渗滤液中有机物的主体之一。目前常见的MBR膜组件主要有板式膜组件和中空纤维膜组件,两种MBR组件各有优缺点,板式MBR膜组件较中空纤维膜组件具有跨膜压差低、污泥浓度较高、预处理要求较低、维护清洗频率较低、无需反洗、操作相对简单等优点;中空纤维MBR膜组件则具有装填密度相对较高,膜池占地面积较小,膜组件设备投资较低等优点。垃圾渗滤液有机物浓度较高,在相同的污泥负荷情况下,MBR膜池内活性污泥浓度越高,也就意味着其处理有机物能力越强。
③超滤:超滤由于过滤精度较高,可将生化部分带来的微生物菌体、沉淀物从污水中分离出来,此外超滤也能脱除废水中一部分分子量较大的有机物。垃圾渗滤液经过生化法处理,其含有的污染物浓度往往仍然较高,进入超滤工艺的水往往具有较高的浊度、色度、COD以及较重的味道,因此,在垃圾渗滤液处理工艺中的超滤(常见管式超滤)用于MBR之后,做为NF和RO的预处理,可进一步去除水中杂质,确保后续工艺的稳定运行。
④纳滤:MBR或超滤工艺产水中的主要污染物通常为有机物、微生物、硬度、碱度及重金属等。纳滤工艺可以去除MBR或超滤工艺产水中的绝大部分有机物和多价无机盐,其产水基本可以达到排放标准。纳滤工艺的浓水一般回流到垃圾填埋场或者进一步蒸发处理;目前垃圾渗滤液处理过程中纳滤系统回收率一般比较高(80%~85%),且进水有机物含量较高,这导致了纳滤面临的最大问题是膜污染和结垢。垃圾渗滤液纳滤处理膜元件寿命往往较低。就目前已了解到的一些垃圾渗滤液处理项目来看,绝大部分纳滤工艺产水的水质都不能满足反渗透进水的要求,一般都会带有较高的色度以及难闻的味道,处理效果并不理想。
⑤反渗透工艺在渗滤液处理工艺中主要起到降低外排水的电导率和有机物含量的作用,此外,反渗透工艺可以大幅度截留垃圾渗滤液中离子态氮(如硝酸根等),降低产水中的总氮值,最终使排放水达到国家排放标准以下。就目前了解到的垃圾渗滤液处理现场反渗透使用情况看,主要存在以下问题:
a. 浓水回流增大系统回收率:反渗透或纳滤工艺往往考虑浓水回流的方式来提高系统回收率,很多垃圾渗滤液处理系统也采用了两段式浓水回流的纳滤或反渗透工艺,由于垃圾渗滤液进水往往高含盐量和高有机物的特点,浓水回流往往会导致纳滤或反渗透系统的进水进一步恶化,加速了膜污染的速度,进而影响了膜元件的使用寿命;
b. 段内循环增压泵的使用:在已了解过的垃圾渗滤液处理现场,很多反渗透处理系统都设置了单段浓水回流(即每一段的浓水通过段内循环增压泵泵在本段内部循环,段内循环量是反渗透系统进水量的几倍),这样做可以增大膜元件进水侧流速,防止污染物沉积污染膜元件,但浓水的大量回流又会导致段进水水质的恶化,从而加重膜污染。在水质较差的垃圾渗滤液系统中,回流会导致膜清洗频繁,从而影响膜元件寿命。
c. 仪表设置存在问题:由于垃圾渗滤液项目普遍较小,且为了提高回收率往往采用两段式设计。但在我们现场调查的垃圾渗滤液项目中,一些系统设置监控数据往往存在问题,如两段式系统仅设置进水和浓水压力表,段间压力不能监控;或者单支膜壳设置段内循环增压泵,但无法检测进该支膜壳进膜的压力以及电导率等,这都会造成运行过程中无法及时发现膜系统的故障,最终导致膜元件的严重污染或损伤。
d. DTRO:DTRO主要作用是进一步降低系统浓水排放量,但也会造成循环水浓度的进一步提升。
03 生活垃圾填埋污染控制标准(GB 16889—2008)
部分垃圾填埋场是通过膜法来去除渗滤液中的有机物,解决渗滤液处理处理过程中COD排放不达标的问题。我国制定的生活垃圾填埋污染控制标准(GB 16889—2008)对污染物排放做出了相关规定,参考表1:

04 垃圾填埋场故障介绍
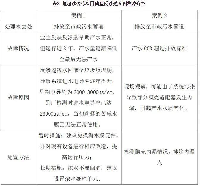
下面结合两个典型故障案例给大家介绍一下垃圾填埋厂项目反渗透系统所面临主要问题,参考表2:

案例1是典型的垃圾渗滤液处理过程中由于回灌导致的膜系统无法正常运行的案例。这类情况经常发生于处理后的浓水无法外排或处理的垃圾渗滤液项目中,最终的结果往往是由于进水含盐量过高,导致反渗透膜系统无法继续运行,而这个过程一般在2~3年左右就能显现出来。另外,根据现场调查,现场采用电导率为2000~3000us/cm的水源模拟初期设计反渗透进水时,反渗透产水电导率及产水量基本正常,但切换至垃圾渗滤液后,脱盐率大幅度降低(参考表3)。

此外,在对案例1的调查过程中发现,采用垃圾渗滤液做为进水时,随着时间的推移,同位置膜壳的产水电导率快速升高,见表4:

由于产水量过低,各个膜壳产水量已无法在流量计上显示(即产水量达不到流量计最下限),而在每支膜壳产水取样管取得的单支膜壳产水电导率随时间而快速增长,这表明膜表面发生了浓差极化,导致产水电导率快速升高,这是主要是由于系统设计单支膜壳内循环泵导致浓水不断回流,超出原有系统设计范围,从而导致严重的浓差极化;
在随后对膜元件性能的检测结果中我们发现,尽管已经使用了接近3年时间,外观存在较多污染的痕迹,但膜元件在标准评测条件下的脱盐率衰减不是很突出。参考下表(表5):

案例2可以看作是一例典型的反渗透故障,由于新系统安装不当或者反渗透系统的高压差导致的部分膜壳内的膜元件与连接件之间发生内漏问题,导致部分膜壳产水水质变差,从而影响整体产水水质。
05 垃圾填埋场故障浅析与改善建议
通过现场调查,我们发现垃圾填埋厂膜法渗滤液处理项目存在以下问题:
①膜污染较快,清洗频繁,运行故障较多,膜元件寿命普遍较短。
②设备、管道以及仪表腐蚀比较严重。
③浓水回灌导致进水含盐量逐年提高,最终导致反渗透膜系统难以运行。
④反渗透系统自身的浓水回流也是导致垃圾渗滤液项目膜元件寿命较低的重要原因。
⑤现场仪表设置往往不能满足设备运行监控的需要。
从目前垃圾填埋厂运行项目的调查结果来看,需要考虑以下几个方面的改善:
①设备及仪表的及时检测与更换,确保系统监控数据的准确;
②对于无法外排浓水的项目,可以考虑采用蒸发结晶的方法,经高浓度废水转化为固体废弃物处理。如果后续有垃圾焚烧项目,可以将最终浓水引致焚烧炉焚烧处理。
③及时化学清洗,如无法恢复系统性能,则更考虑换膜元件,确保各工段水质合格。
④对于由于回灌导致进水含盐量过高,从而导致无法正常工作的系统,可考虑采用海水膜或高压反渗透膜元件代替原有的苦咸水膜元件,但选择这种方案需要考虑对现有设备进行相应改造,如:更换高压泵至更高扬程、更高等级的耐压管路、现有仪表量程是否与过高的含盐量匹配以及现有药剂是否能在新的工况下发挥作用,是否需要更换新种类的药剂等等,而且,这种方案只能在一定时期内有效,随着浓缩液的不断回灌,反渗透的进水不断的循环浓缩,最终仍会导致含盐量过高而导致反渗透系统无法运行。因此,解决循环液浓缩的问题需要考虑将其外运或者转换为固体废弃物排出系统,而不能在系统内部无限制循环浓缩。
⑤可以考虑采用高级氧化技术处理反渗透或纳滤浓水,降低回灌水或后续蒸发结晶进水中的有机物含量。
06 展望与思考
随着各地垃圾焚烧电厂项目的出现,一定程度上可以解决垃圾填埋厂渗滤液膜法处理浓水排放的问题。此外,对于有机物浓度较高、且可生化性能较好的回灌水是否也可以考虑采用厌氧工艺处理,进一步回收利用有机物,将其变废为宝?不论如何,垃圾渗滤液处理工艺中仍存在很多问题需要我们发现和解决。
主办:中国膜工业协会膜系统运行与维护分会 地址:北京市朝阳区北三环东路19号 电话:010-64450741 传真:010-64433466 邮箱:soms2020@163.com 京ICP备18003547号-2